ma2.electronのブログ

電子回路とかアマチュア無線機の修理とか

2024-02-01から1ヶ月間の記事一覧

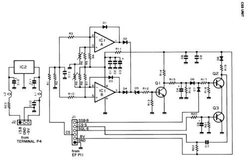
IC-271 修理(2台) その2

続き 音でない機 CSS基板の修理。 DP2を分解して単体でDC12Vを加えて様子を見る。 -15Vくらい出てきて「あー動いてるやん」と思ってたら、光が見えて基板のTrから煙。 たまたま手持ちに同じ2sd468があったので交換。 単体で動作チェックして電圧出てるのを確…

IC-271 修理(2台) その1

知人が「ジャンク機もらったので使って」と2台持ってきた。 さすがにタダは申し訳なく、ちょっとお返しの品は渡した。 で、この2台は その1(電球切れ機) Sメーター電球切れ SSB/CWでSメーター振り切れ RFゲイン調整できない 送信は問題なし その2(音で…